【家庭幫傭】


國人家庭幫傭申請辦法
1.同一戶籍內有3名以上之年齡6歲以下子女。
2.同一戶籍內有4名以上之年齡12歲以下子女且其中2名為年齡6歲以下。
3.依下表計算家戶成員,累計點數滿16點者。
外籍人士家庭幫傭申請辦法
1.外資金額在新臺幣一億元以上之公司所聘僱總經理級以上之外籍人員;或外資金額在新臺幣二億 元以上之公司所聘僱各部門主管級以上之外籍人員。
Company foreign capital over NT$ 100,000,000 (one hundred million).Which engage
the service for position of a foreign nationality general manager or up ward
position . Company foreign capital over NT$ 200,000,000 (two hundred
million).Which engage the service for position of a foreign nationality director
or upward position.
2.上年度營業額在新臺幣五億元以上之公司所聘僱總經理級以上之外籍人員;或年度營業額在新臺幣十億元以上之公司所聘僱各部門主管級以上之外籍人員。
Company business income previous year over NT$ 500,000,000 (five hundred
million).Which engage the service for position of a foreign nationality general
manager or up ward position . Company business income previous year over NT$
1,000,000,000 (ten hundred million).Which engage the service for position of a
foreign nationality director or upward position .
3.上年度在我國繳納綜合所得稅之薪資所得新臺幣三百萬元以上;或當年度月薪新臺幣二十五萬元之公司、財團法人、社團法人或國際非政府組織主管級以上之外籍人員。
Yearly income tax over NT$3,000,000 (three million) or monthly income over NT$
250,000 (two hundred fifty thousand), which engage the service for position of a
foreign nationality director or upward position.
【家庭幫傭薪資與費用】
$54元(職災保險)
$3,335元(5天)
$29,773元
$54元(職災保險)
$3,335元(5天)
$34,773元
(指定原外勞來台:第四~六年每月1,500元,轉出承接外勞服務費標準重計)
印尼辦理換發護照費用$1,100元 ~ $2,500元,依地區不同費用不同。
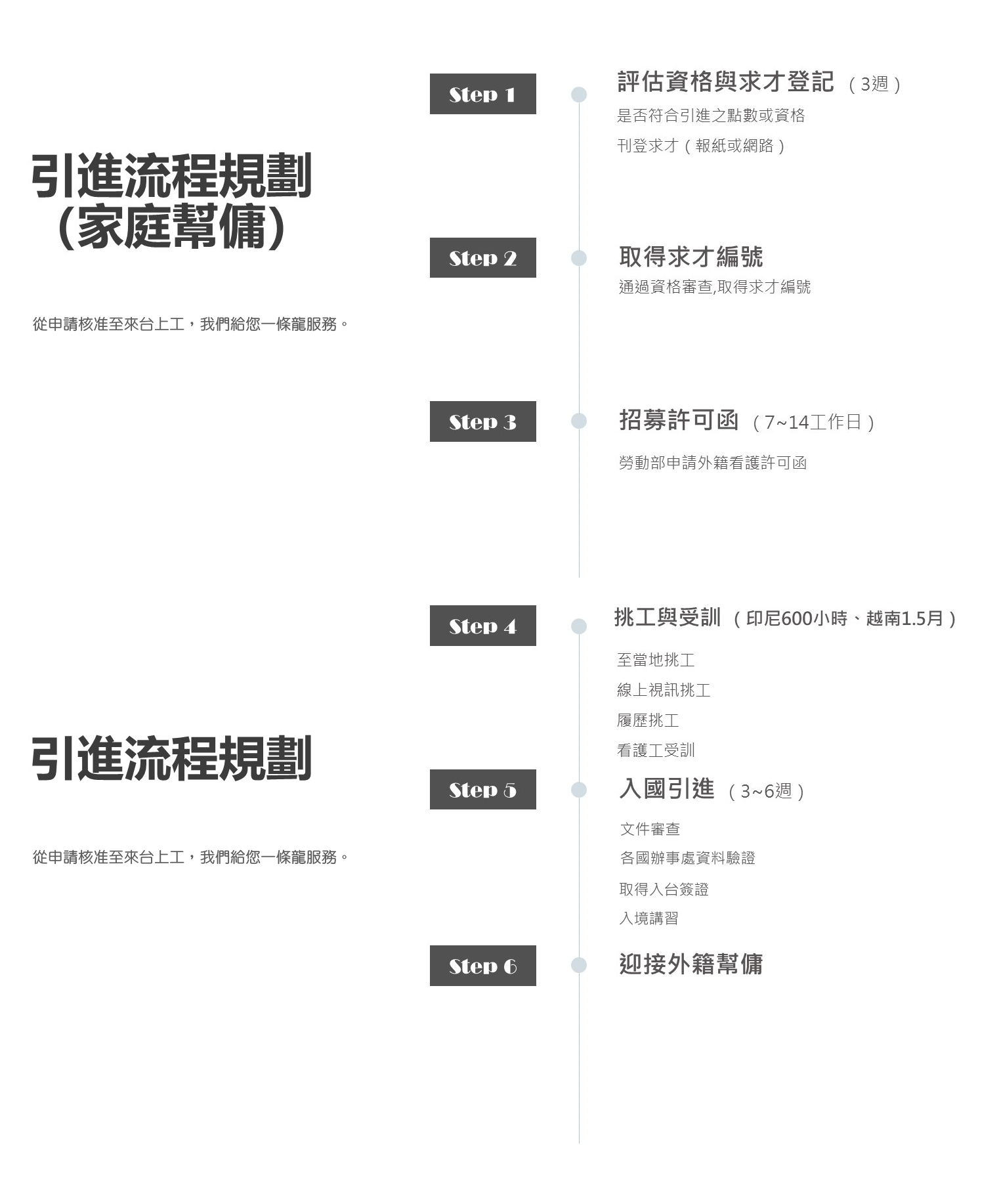
【引進服務流程】


